Dear
Great job what you do! Now it is time for bild my own multi-room system. I never use PRi before. So I have no idea how to program in linux. But you do great job and put it for free for us.
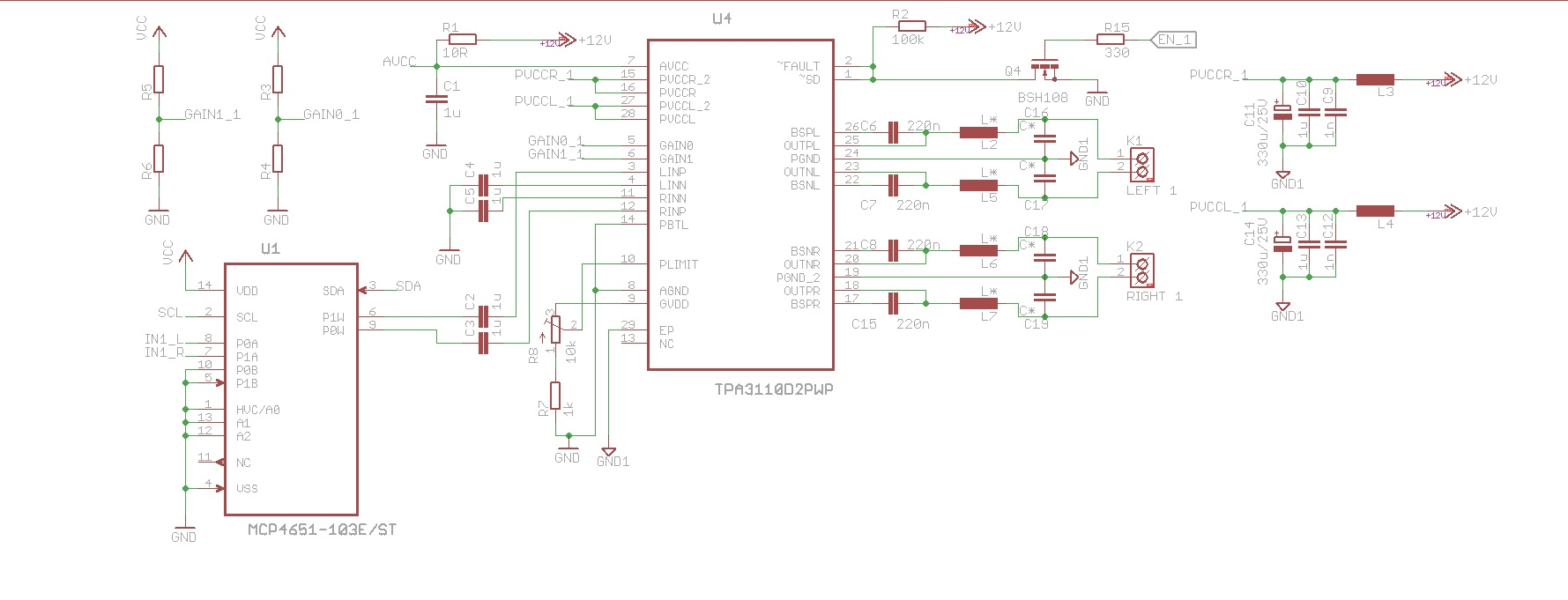
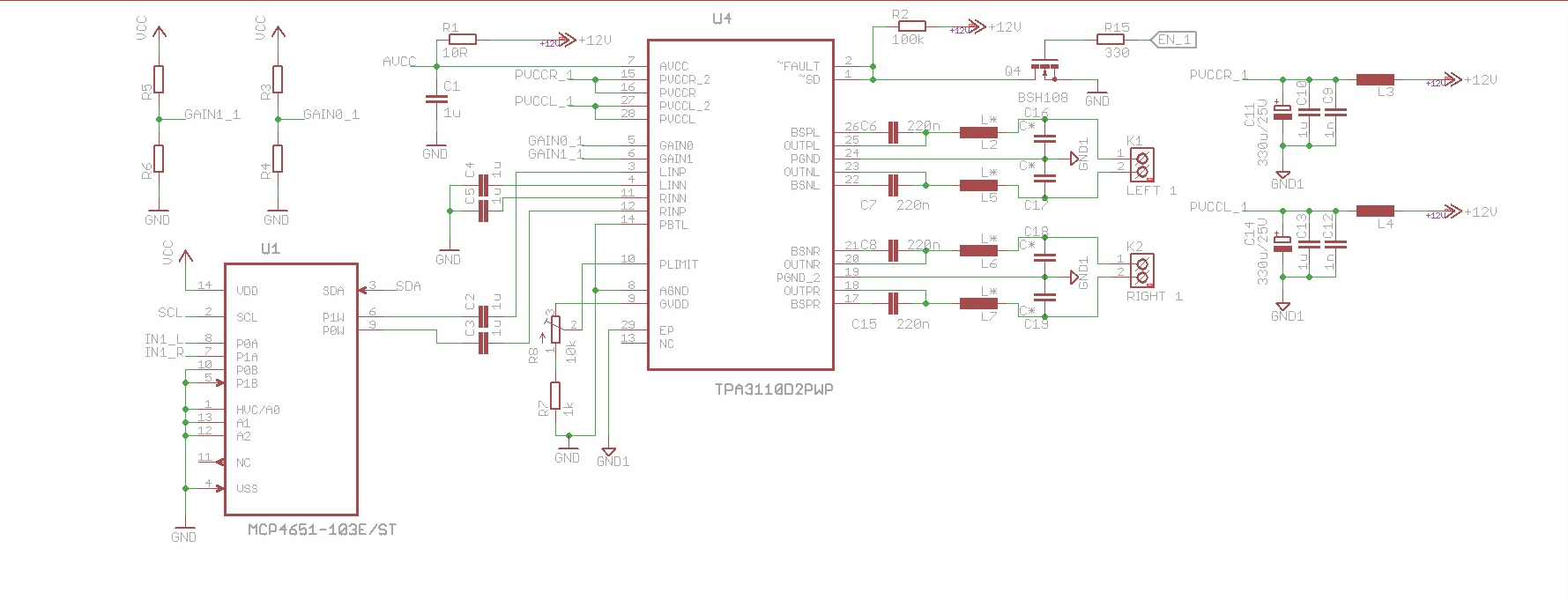
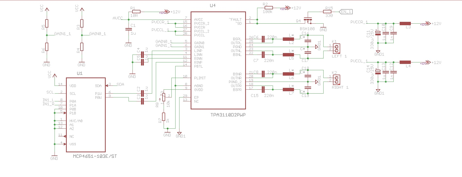
Well now it is my time to support you. I plan do design board with 3. amplifier (for 3. room) Volume control can be done with MCP4651 digital potenciometer on I2C. It can be address up to 9 MCP4651 on same I2C. For Amplifier I'd like to use TPA3110.
I'm good in design PCB but not so much on audio so please let me know if you find some errors.
Developer please let me know witch pin can be use on RPi
When board will be done and work I'll publish full schematic, board and gerber files
attach: schematic for 1. board (when it will be conform that is OK I will add 2. more )

- one-channel.png (288.83 KiB) Viewed 11431 times